№1308 ГДЗ Атанасян 7-9 класс по геометрии (Геометрия)

Решение #1

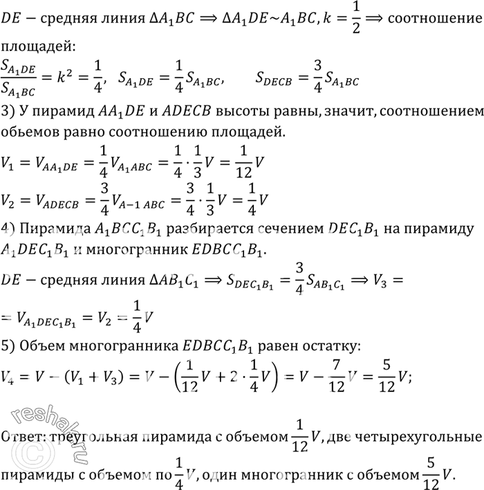
Изображение Плоскости АВ1С1 и А1ВС разбивают правильную треугольную призму АВСА1В1С1 на четыре части. Найдите объёмы этих частей, если объём призмы равен...
Дополнительное изображение

Рассмотрим вариант решения задания из учебника Атанасян, Бутузов 9 класс, Просвещение:
Плоскости АВ1С1 и А1ВС разбивают правильную треугольную призму АВСА1В1С1 на четыре части. Найдите объёмы этих частей, если объём призмы равен V.
*Цитирирование задания со ссылкой на учебник производится исключительно в учебных целях для лучшего понимания разбора решения задания.
*размещая тексты в комментариях ниже, вы автоматически соглашаетесь с пользовательским соглашением