№1307 ГДЗ Атанасян 7-9 класс по геометрии (Геометрия)

Решение #1

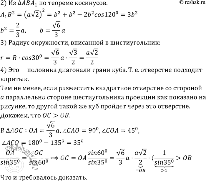
Изображение Докажите, что в кубе можно вырезать сквозное отверстие, через которое можно протащить куб таких же...
Дополнительное изображение

Рассмотрим вариант решения задания из учебника Атанасян, Бутузов 9 класс, Просвещение:
Докажите, что в кубе можно вырезать сквозное отверстие, через которое можно протащить куб таких же размеров.
*Цитирирование задания со ссылкой на учебник производится исключительно в учебных целях для лучшего понимания разбора решения задания.
*размещая тексты в комментариях ниже, вы автоматически соглашаетесь с пользовательским соглашением