№1305 ГДЗ Атанасян 7-9 класс по геометрии (Геометрия)

Решение #1

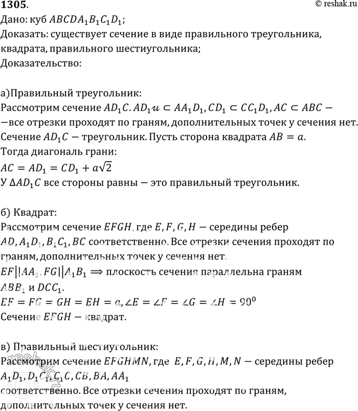
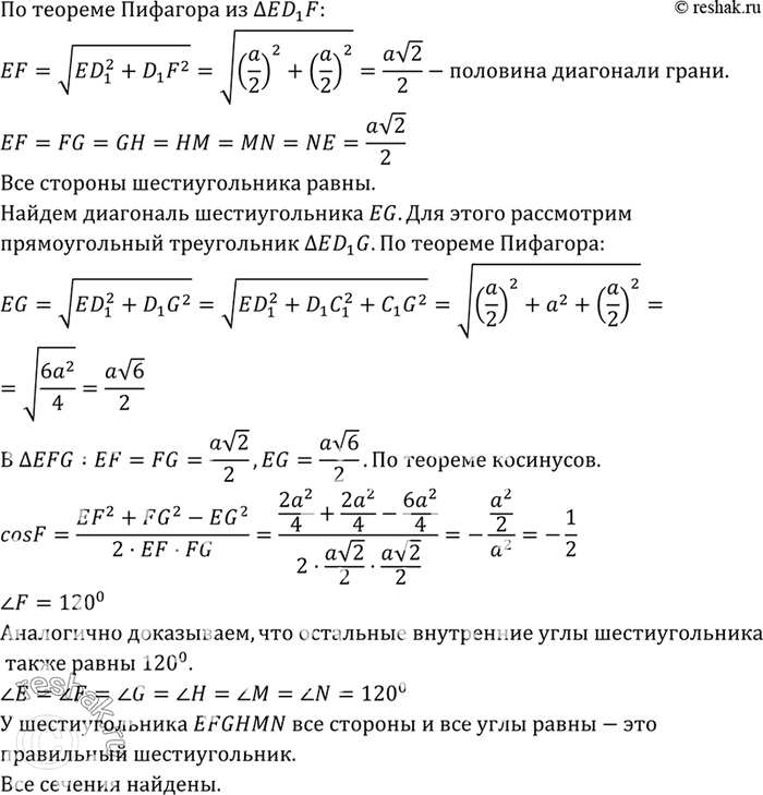
Изображение Докажите, что сечением куба может быть правильный треугольник, квадрат, правильный...
Дополнительное изображение

Рассмотрим вариант решения задания из учебника Атанасян, Бутузов 9 класс, Просвещение:
Докажите, что сечением куба может быть правильный треугольник, квадрат, правильный шестиугольник.
*Цитирирование задания со ссылкой на учебник производится исключительно в учебных целях для лучшего понимания разбора решения задания.
*размещая тексты в комментариях ниже, вы автоматически соглашаетесь с пользовательским соглашением