№1068 ГДЗ Атанасян 7-9 класс по геометрии (Геометрия)

Решение #1

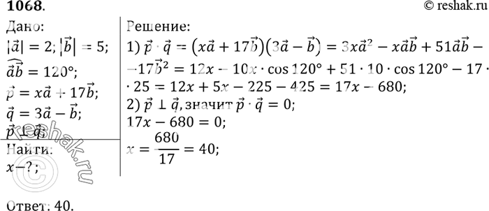
Изображение При каком значении x векторы  р = ха + 17b и q = 3a-b перпендикулярны, если |а| = 2, |b | = 5 и а b =...

Рассмотрим вариант решения задания из учебника Атанасян, Бутузов 9 класс, Просвещение:
При каком значении x векторы р = ха + 17b и q = 3a-b перпендикулярны, если |а| = 2, |b | = 5 и а b = 120°?
*Цитирирование задания со ссылкой на учебник производится исключительно в учебных целях для лучшего понимания разбора решения задания.
*размещая тексты в комментариях ниже, вы автоматически соглашаетесь с пользовательским соглашением