№1065 ГДЗ Атанасян 7-9 класс по геометрии (Геометрия)
Решение #1
Рассмотрим вариант решения задания из учебника Атанасян, Бутузов 9 класс, Просвещение:
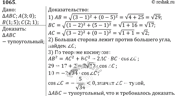
Докажите, что треугольник с вершинами А (3; 0), В (1; 5) и С (2; 1) тупоугольный. Найдите косинус тупого угла.
*размещая тексты в комментариях ниже, вы автоматически соглашаетесь с пользовательским соглашением