Упр.2.9 ГДЗ Мордкович 10-11 класс (Алгебра)
Решение #1
Решение #2

Рассмотрим вариант решения задания из учебника Мордкович, Семенов 10 класс, Мнемозина:
2.9
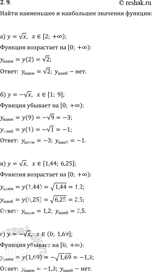
а) у = корень(x), х принадлежит [2; + бесконечность);
б) y = - корень(x), x принадлежит [1; 9];
в) у = корень(x), х принадлежит [1,44; 6,25];
г) у = - корень(x), х принадлежит (0; 1,69].
*размещая тексты в комментариях ниже, вы автоматически соглашаетесь с пользовательским соглашением