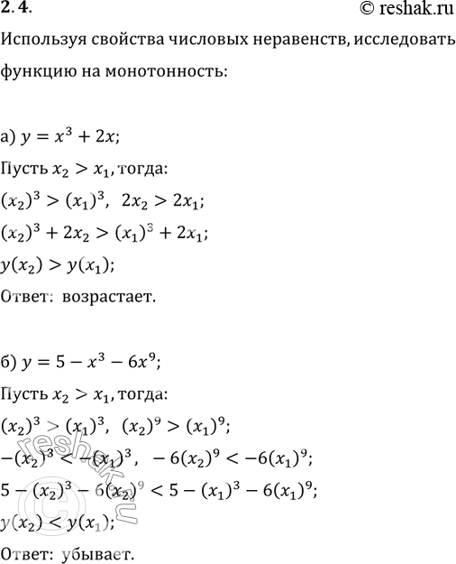
Упр.2.4 ГДЗ Мордкович 10-11 класс (Алгебра)
Решение #1
Решение #2

Рассмотрим вариант решения задания из учебника Мордкович, Семенов 10 класс, Мнемозина:
2.4
а) y = x3 + 2х;
б) у = 5 - x3 - 6х9;
в) y = 4 - x5;
г) y = x7 + x5 - 3.
*размещая тексты в комментариях ниже, вы автоматически соглашаетесь с пользовательским соглашением