Упр.814 ГДЗ Лукашик 7-9 класс по физике (Физика)
Решение #1

Рассмотрим вариант решения задания из учебника Лукашик, Иванова 8 класс, Просвещение:
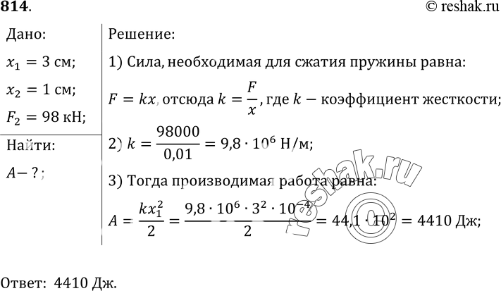
814. Какая работа производится при сжатии рессор железнодорожного вагона на 3 см, если для сжатия рессор на 1 см требуется сила 98 кН?
*размещая тексты в комментариях ниже, вы автоматически соглашаетесь с пользовательским соглашением