Упр.813 ГДЗ Лукашик 7-9 класс по физике (Физика)
Решение #1

Рассмотрим вариант решения задания из учебника Лукашик, Иванова 8 класс, Просвещение:
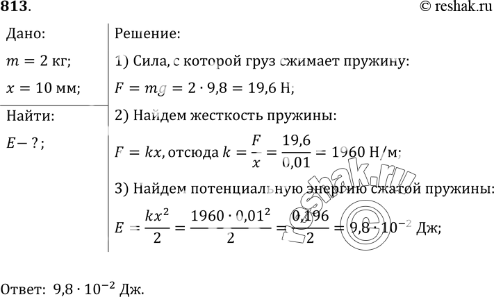
813. Груз массой 2, 0 кг, положенный на легкую чашку пружинных бытовых весов, сжимает пружину на 10 мм. Чему равна потенциальная энергия сжатой пружины?
*размещая тексты в комментариях ниже, вы автоматически соглашаетесь с пользовательским соглашением