№495 ГДЗ Атанасян 7-9 класс по геометрии (Геометрия)

Решение #1

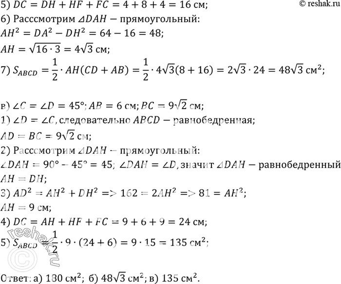
Изображение Найдите площадь трапеции ABCD с основаниями АВ и CD, если: а) АВ=10см, ВС = DA = 13 см, CD = 20 см; б) угол C = угол D=60°, АВ = ВС = 8 см; в) угол C = угол D = 45°, АВ...
Дополнительное изображение

Рассмотрим вариант решения задания из учебника Атанасян, Бутузов 8 класс, Просвещение:
Найдите площадь трапеции ABCD с основаниями АВ и CD, если: а) АВ=10см, ВС = DA = 13 см, CD = 20 см; б) угол C = угол D=60°, АВ = ВС = 8 см; в) угол C = угол D = 45°, АВ = 6 см, ВС = 9корень2 см.
*Цитирирование задания со ссылкой на учебник производится исключительно в учебных целях для лучшего понимания разбора решения задания.
*размещая тексты в комментариях ниже, вы автоматически соглашаетесь с пользовательским соглашением