№490 ГДЗ Атанасян 7-9 класс по геометрии (Геометрия)

Решение #1

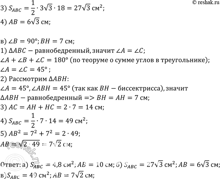
Изображение Найдите боковую сторону и площадь равнобедренного треугольника, если: а) основание равно 12 см, а высота, проведённая к основанию, равна 8 см; б) основание равно 18 см,...
Дополнительное изображение

Рассмотрим вариант решения задания из учебника Атанасян, Бутузов 8 класс, Просвещение:
Найдите боковую сторону и площадь равнобедренного треугольника, если: а) основание равно 12 см, а высота, проведённая к основанию, равна 8 см; б) основание равно 18 см, а угол, противолежащий основанию, равен 120°; в) треугольник прямоугольный и высота, проведённая к гипотенузе, равна 7 см.
*Цитирирование задания со ссылкой на учебник производится исключительно в учебных целях для лучшего понимания разбора решения задания.
*размещая тексты в комментариях ниже, вы автоматически соглашаетесь с пользовательским соглашением