№1102 ГДЗ Атанасян 7-9 класс по геометрии (Геометрия)

Решение #1

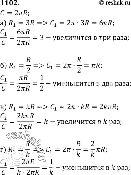
Изображение Как изменится длина окружности, если радиус окружности: а) увеличить в три раза; б) уменьшить в два раза; в) увеличить в k раз; г) уменьшить в k...

Рассмотрим вариант решения задания из учебника Атанасян, Бутузов 9 класс, Просвещение:
Как изменится длина окружности, если радиус окружности: а) увеличить в три раза; б) уменьшить в два раза; в) увеличить в k раз; г) уменьшить в k раз?
*Цитирирование задания со ссылкой на учебник производится исключительно в учебных целях для лучшего понимания разбора решения задания.
*размещая тексты в комментариях ниже, вы автоматически соглашаетесь с пользовательским соглашением