Упр.7.31 ГДЗ Мордковича 11 класс профильный уровень (Алгебра)
Решение #1
Решение #2(записки учителя)
Решение #3(записки школьника)

Рассмотрим вариант решения задания из учебника Мордкович, Семенов 11 класс, Мнемозина:
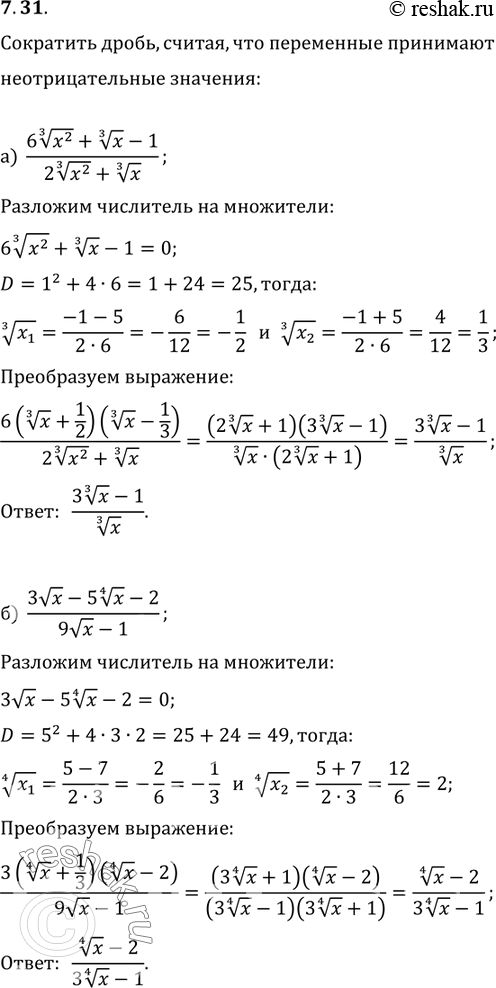
7.31. Сократите дроби, считая, что переменные принимают неотрицательные значения:
а) (6 корень 3 степени x2 + корень 3 степени x -1)/( 2 корень 3 степени x2 + корень 3 степени x);
б) (3 корень x - 5 корень 4 степени x - 2)/(9 корень x - 1);
*размещая тексты в комментариях ниже, вы автоматически соглашаетесь с пользовательским соглашением