Упр.5.17 ГДЗ Мордкович 10-11 класс (Алгебра)
Решение #1
Решение #2

Рассмотрим вариант решения задания из учебника Мордкович, Семенов 10 класс, Мнемозина:
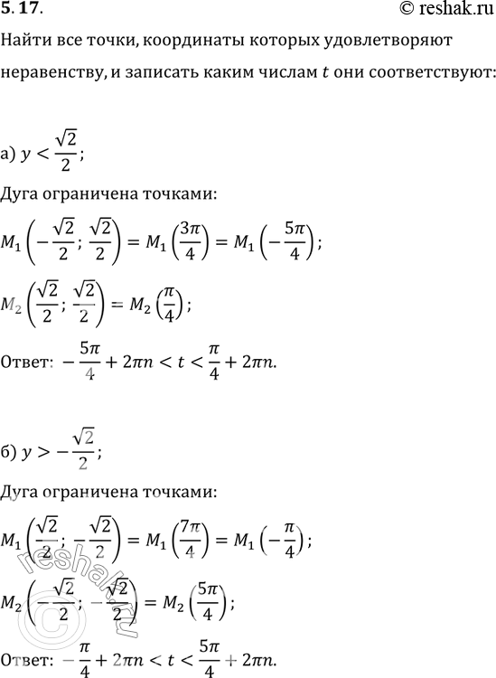
5.17
а) y < корень(2)/2;
б) y > - корень(2)/2;
в) y <= - корень(3)/2;
г) y >= корень(3)/2.
*размещая тексты в комментариях ниже, вы автоматически соглашаетесь с пользовательским соглашением