Упр.517 ГДЗ Колмогоров 10-11 класс (Алгебра)

Решение #1

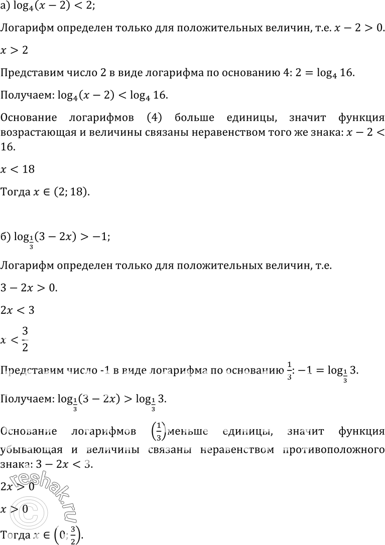
Изображение Упр.517 ГДЗ Колмогоров 10-11 класс
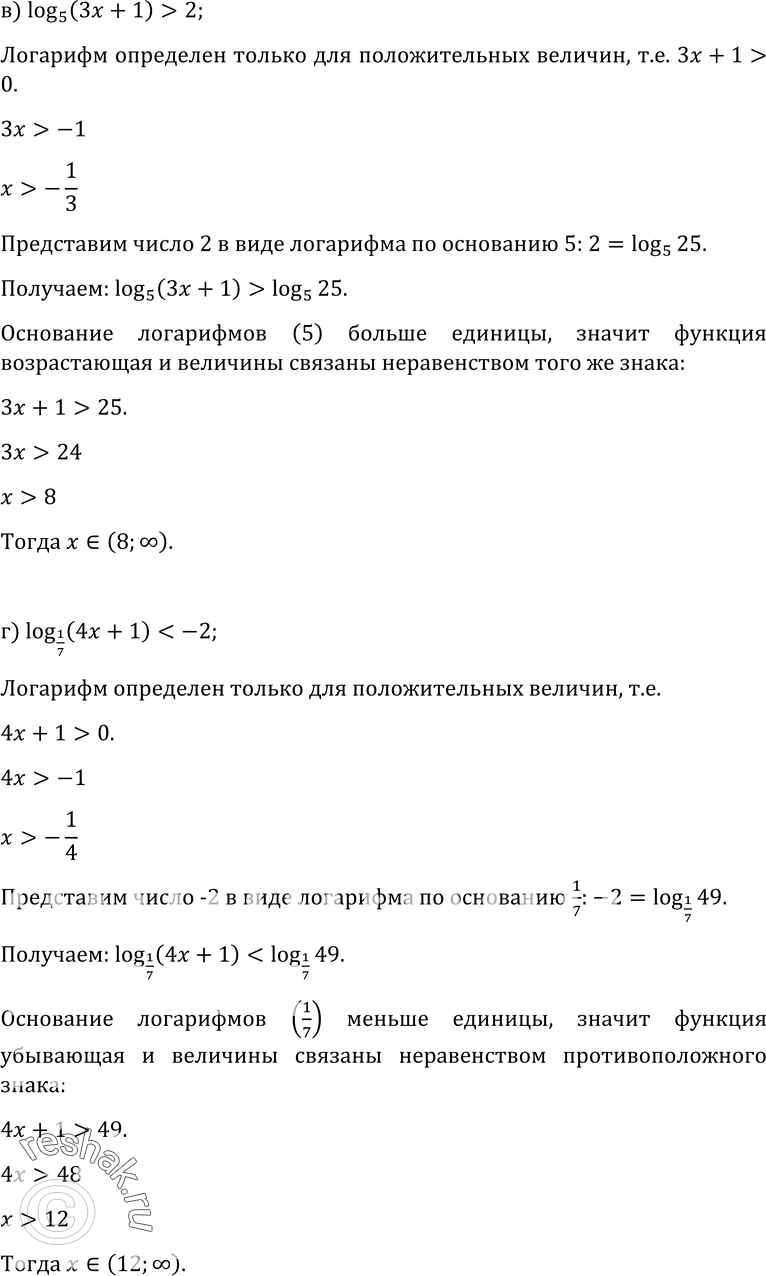
Дополнительное изображение
Загрузка...

Совет дня!
Сайт решак.ру отлично работает на мобильных телефонах, им можно успешно пользоваться во время урока. Телефон хорошо прячется за учебником или рукавом. Или можно сказать, что забыли учебник дома, а на телефоне у вас электронный.
*Цитирирование задания со ссылкой на учебник производится исключительно в учебных целях для лучшего понимания разбора решения задания.
*размещая тексты в комментариях ниже, вы автоматически соглашаетесь с пользовательским соглашением