Упр.929 ГДЗ Алимов 10-11 класс (Алгебра)
Решение #1
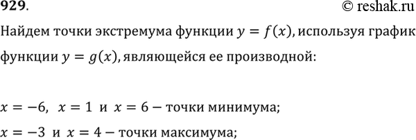
Решение #2

Рассмотрим вариант решения задания из учебника Алимов, Колягин, Ткачёва 11 класс, Просвещение:
929 На рисунке 137 изображён график функции у = g (х), являющейся производной функции у - f (х). Используя график, найти точки экстремума функции у = f (х).
*размещая тексты в комментариях ниже, вы автоматически соглашаетесь с пользовательским соглашением