Упр.839 ГДЗ Алимов 10-11 класс (Алгебра)
Решение #1
Решение #2

Рассмотрим вариант решения задания из учебника Алимов, Колягин, Ткачёва 11 класс, Просвещение:
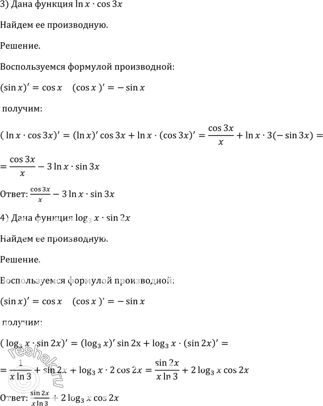
839 1) cosx/ex;
2) 3x/sinx;
3) lnx*cos3x;
4) log3(x) * sin2x.
*размещая тексты в комментариях ниже, вы автоматически соглашаетесь с пользовательским соглашением