Упр.800 ГДЗ Алимов 10-11 класс (Алгебра)
Решение #1
Решение #2

Рассмотрим вариант решения задания из учебника Алимов, Колягин, Ткачёва 11 класс, Просвещение:
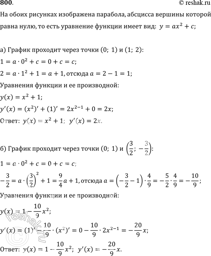
800 По данному на рисунке 108 графику квадратичной функции написать формулы, задающие саму функцию и её производную.
*размещая тексты в комментариях ниже, вы автоматически соглашаетесь с пользовательским соглашением