Упр.693 ГДЗ Алимов 10-11 класс (Алгебра)
Решение #1
Решение #2

Рассмотрим вариант решения задания из учебника Алимов, Колягин, Ткачёва 11 класс, Просвещение:
Найти область определения функции (693—695).
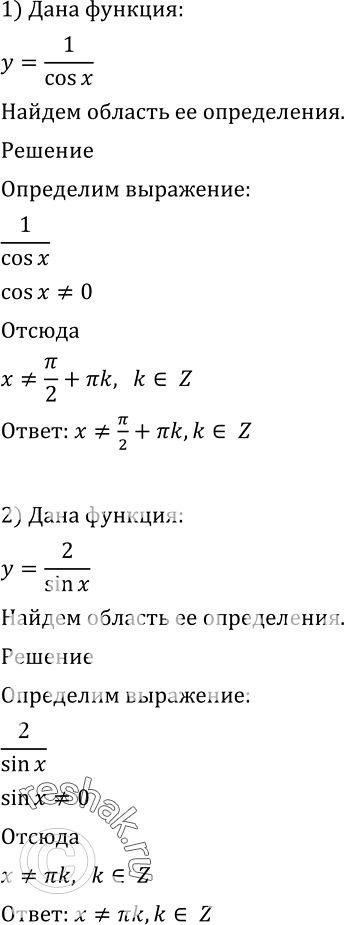
693 1) y=1/cosx;
2) y=2/sinx;
3) y=tgx/3;
4_ y=tg5x.
*размещая тексты в комментариях ниже, вы автоматически соглашаетесь с пользовательским соглашением