Упр.681 ГДЗ Алимов 10-11 класс (Алгебра)
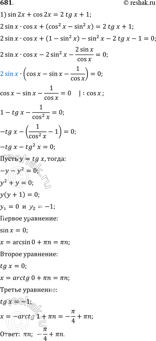
Решение #1
Решение #2

Рассмотрим вариант решения задания из учебника Алимов, Колягин, Ткачёва 10 класс, Просвещение:
681 1) sin 2x + cos 2x = 2 tg x + 1;
2) sin 2x - cos 2x = tg x.
*размещая тексты в комментариях ниже, вы автоматически соглашаетесь с пользовательским соглашением