Упр.648 ГДЗ Алимов 10-11 класс (Алгебра)
Решение #1
Решение #2

Рассмотрим вариант решения задания из учебника Алимов, Колягин, Ткачёва 10 класс, Просвещение:
Решить неравенство (648—654).
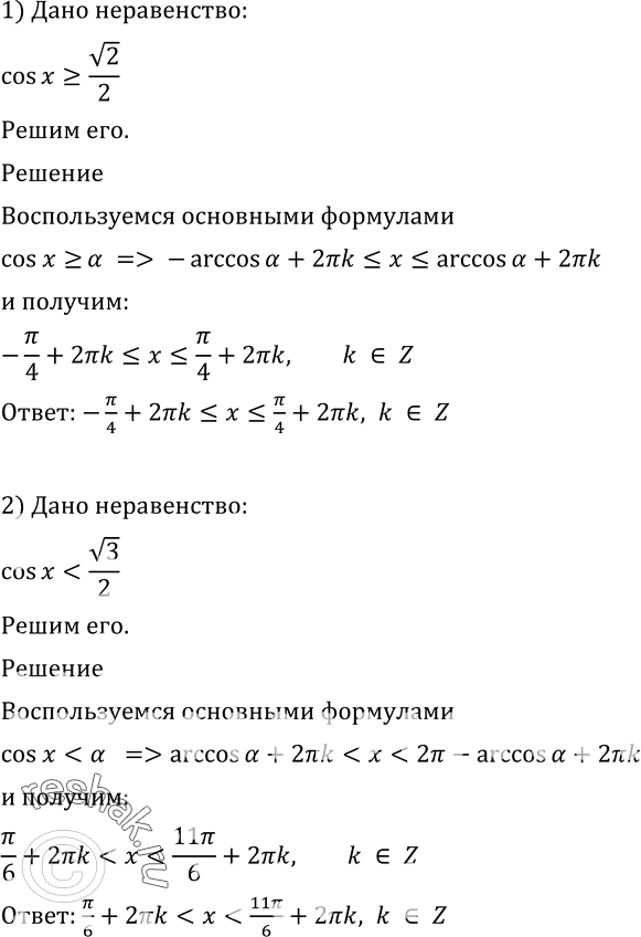
648 1) cosx>=корень 2/2;
2) cosx<корень 3/2;
3) cosx>-корень 3/2;
4) cosx<=-корень 2/2.
*размещая тексты в комментариях ниже, вы автоматически соглашаетесь с пользовательским соглашением