Упр.326 ГДЗ Алимов 10-11 класс (Алгебра)
Решение #1
Решение #2

Рассмотрим вариант решения задания из учебника Алимов, Колягин, Ткачёва 10 класс, Просвещение:
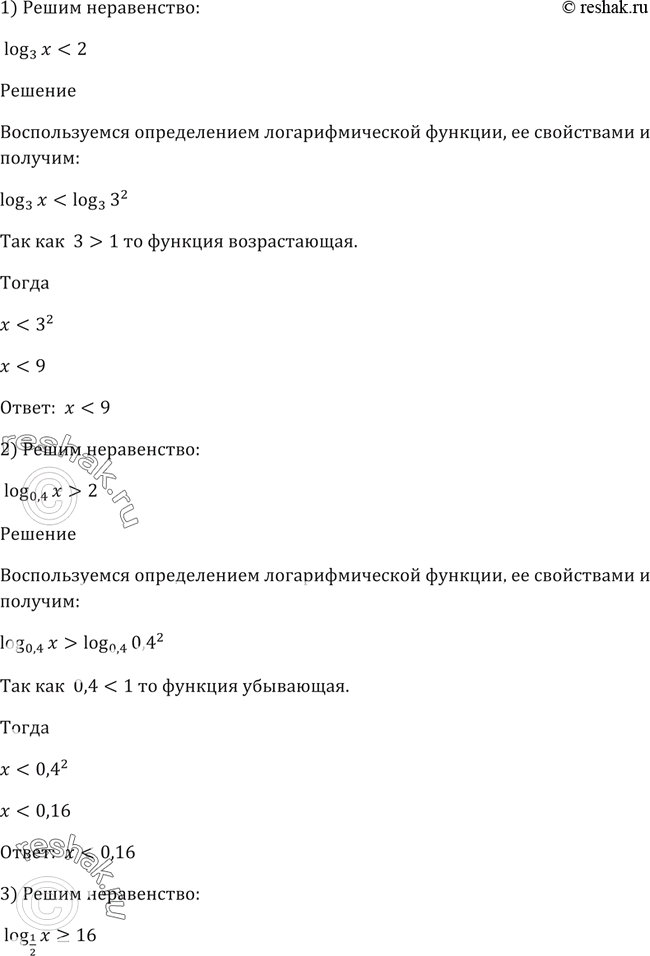
326 1) log3(x) < 2;
2)log0,4(x)>2;
3) log1/2(х)>=16;
4)log0,4(x)<=2.
*размещая тексты в комментариях ниже, вы автоматически соглашаетесь с пользовательским соглашением