Упр.310 ГДЗ Алимов 10-11 класс (Алгебра)
Решение #1
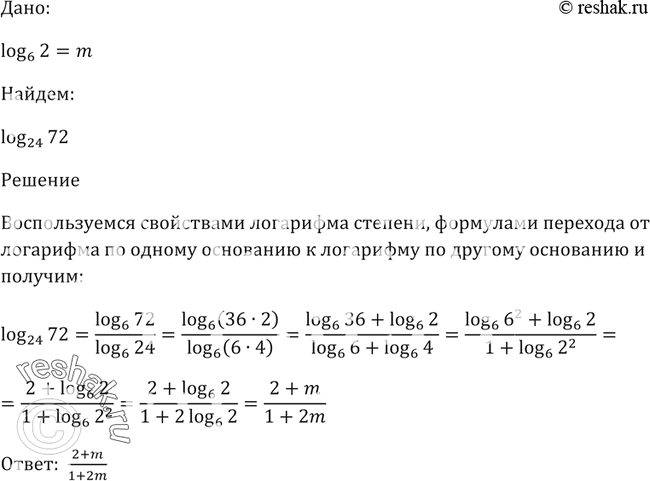
Решение #2

Рассмотрим вариант решения задания из учебника Алимов, Колягин, Ткачёва 10 класс, Просвещение:
310. Дано: log6(2) =m. Найти: log24(72).
*размещая тексты в комментариях ниже, вы автоматически соглашаетесь с пользовательским соглашением