Упр.20 ГДЗ Алимов 10-11 класс (Алгебра)
Решение #1
Решение #2

Рассмотрим вариант решения задания из учебника Алимов, Колягин, Ткачёва 10 класс, Просвещение:
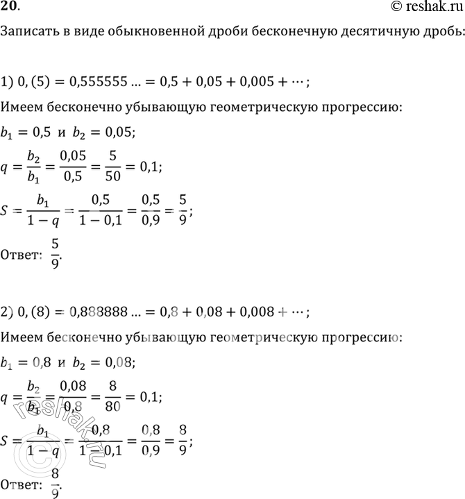
20. Записать бесконечную периодическую десятичную дробь в виде обыкновенной дроби:
1) 0,(5);
2) 0,(8);
3) 0,(32);
4) 0,2(5).
*размещая тексты в комментариях ниже, вы автоматически соглашаетесь с пользовательским соглашением