Упр.903 ГДЗ Лукашик 7-9 класс по физике (Физика)
Решение #1

Рассмотрим вариант решения задания из учебника Лукашик, Иванова 8 класс, Просвещение:
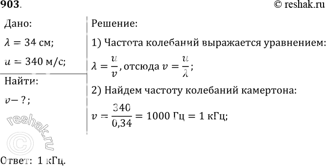
903. Какой частоте колебаний камертона соответствует в воздухе звуковая волна длиной 34 см при скорости звука, равной 340 м/с?
*размещая тексты в комментариях ниже, вы автоматически соглашаетесь с пользовательским соглашением