Упр.688 ГДЗ Лукашик 7-9 класс по физике (Физика)
Решение #1

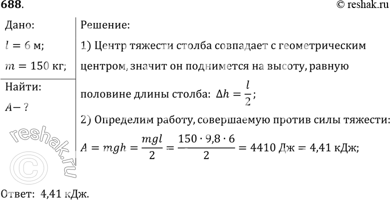
Рассмотрим вариант решения задания из учебника Лукашик, Иванова 8 класс, Просвещение:
688. Лежащий в горизонтальном положении столб поставили вертикально. Определите произведенную против силы тяжести работу, если масса столба равна 150 кг, длина 6 м и сечение столба одинаково по всей длине.
*размещая тексты в комментариях ниже, вы автоматически соглашаетесь с пользовательским соглашением