Упр.681 ГДЗ Лукашик 7-9 класс по физике (Физика)
Решение #1
Решение #2

Рассмотрим вариант решения задания из учебника Лукашик, Иванова 8 класс, Просвещение:
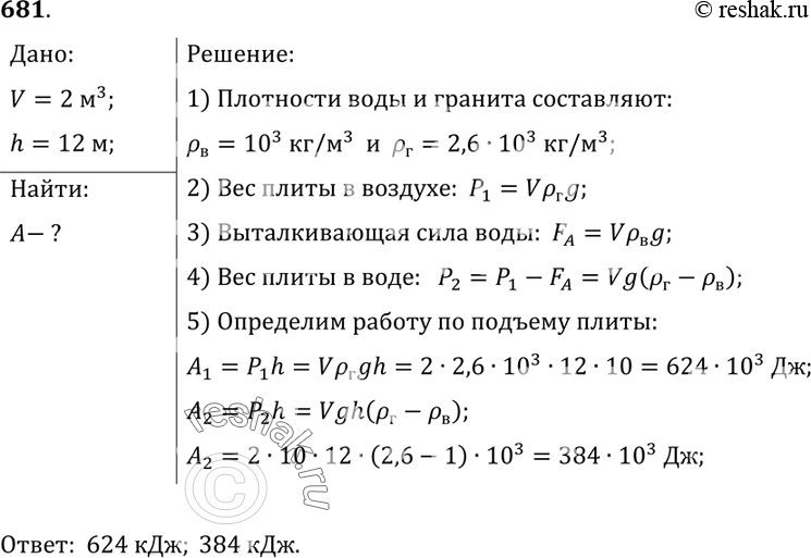
681. Какая работа совершается при подъеме гранитной плиты объемом 2 м3 на высоту 12 м? Чему будет равна работа, если эту плиту поднимать на ту же высоту в воде?
*размещая тексты в комментариях ниже, вы автоматически соглашаетесь с пользовательским соглашением