Упр.1015 ГДЗ Лукашик 7-9 класс по физике (Физика)
Решение #1

Рассмотрим вариант решения задания из учебника Лукашик, Иванова 8 класс, Просвещение:
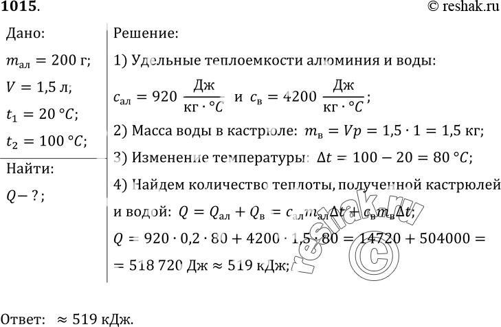
1015. Какое количество теплоты получили алюминиевая кастрюля массой 200 г и находящаяся в ней вода объемом 1, 5 л при нагревании от 20 °С до кипения при температуре 100 °С?
*размещая тексты в комментариях ниже, вы автоматически соглашаетесь с пользовательским соглашением