Упр.1006 ГДЗ Лукашик 7-9 класс по физике (Физика)
Решение #1

Рассмотрим вариант решения задания из учебника Лукашик, Иванова 8 класс, Просвещение:
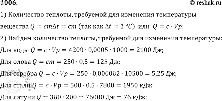
1006. Какое количество теплоты потребуется для нагревания на 1 °С воды объемом 0, 5 л; олова массой 500 г; серебра объемом 2 см3; стали объемом 0, 5 м3; латуни массой 0, 2 т?
*размещая тексты в комментариях ниже, вы автоматически соглашаетесь с пользовательским соглашением