№1136 ГДЗ Атанасян 7-9 класс по геометрии (Геометрия)

Решение #1

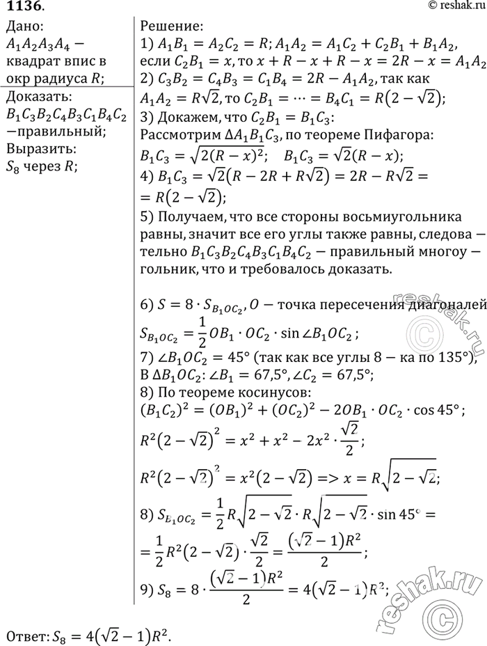
Изображение Квадрат А1A2А3А4 вписан в окружность радиуса R (рис. 320). На его сторонах отмечены восемь точек так, что А1В1 = А2В2 = А3В3 = А4В4 = A1C1 = А2С2 = А3С3=А4С4 = R....

Рассмотрим вариант решения задания из учебника Атанасян, Бутузов 9 класс, Просвещение:
Квадрат А1A2А3А4 вписан в окружность радиуса R (рис. 320). На его сторонах отмечены восемь точек так, что А1В1 = А2В2 = А3В3 = А4В4 = A1C1 = А2С2 = А3С3=А4С4 = R. Докажите, что восьмиугольник В1С3В2С4В3С1В4С2 правильный, и выразите площадь этого восьмиугольника через радиус R.
*Цитирирование задания со ссылкой на учебник производится исключительно в учебных целях для лучшего понимания разбора решения задания.
*размещая тексты в комментариях ниже, вы автоматически соглашаетесь с пользовательским соглашением