№1115 ГДЗ Атанасян 7-9 класс по геометрии (Геометрия)

Решение #1

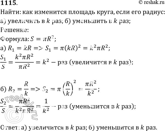
Изображение Как изменится площадь круга, если его радиус: а) увеличить в k раз; б) уменьшить в k...

Рассмотрим вариант решения задания из учебника Атанасян, Бутузов 9 класс, Просвещение:
Как изменится площадь круга, если его радиус: а) увеличить в k раз; б) уменьшить в k раз?
*Цитирирование задания со ссылкой на учебник производится исключительно в учебных целях для лучшего понимания разбора решения задания.
*размещая тексты в комментариях ниже, вы автоматически соглашаетесь с пользовательским соглашением