Упр.85 ГДЗ Муравин 7 класс (Алгебра)
Решение #1

Рассмотрим вариант решения задания из учебника Муравин, Муравина 7 класс, Дрофа:
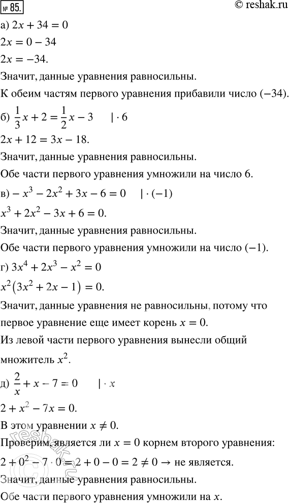
85. 1) Равносильны ли уравнения:
а) 2х + 34 = 0 и 2х = -34;
б) 1/3 х + 2 = 1/2 х - 3 и 2х + 12 = 3х - 18;
в) -х^3 - 2х^2 + 3х - 6 = 0 и х^3 + 2х^2 - 3х + 6 = 0;
г) 3х^4 + 2х^3 - х2 = 0 и 3х^2 + 2х - 1 = 0;
д) 2/x + х - 7 = 0 и 2 + х^2 - 7х = 0;
е) (x^2 -4)/(x+2) = 1 и х^2 - 4 = х + 2;
ж) -3х^2 + 6x - 9 = 0 и х^2 - 2х + 3 = 0;
з) 23 - х(2х -3) = 0 и 23 - 2х^2 + 3х = 0?
2) Какие преобразования привели к равносильным уравнениям? Какие преобразования привели к перавносильным уравнениям?
*размещая тексты в комментариях ниже, вы автоматически соглашаетесь с пользовательским соглашением