Упр.8.34 ГДЗ Мерзляк 10 класс Базовый уровень (Алгебра)
Решение #1

Рассмотрим вариант решения задания из учебника Мерзляк, Номировский, Полонский 10 класс, Вентана-Граф:
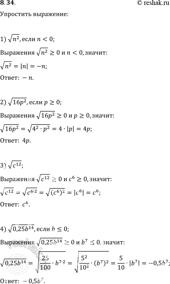
8.34. Упростите выражение:
1) v(n^2), если n<0; 3) v(c^12);
2) v(16p^2), если p?0; 4) v(0,25b^14), если b?0.
*размещая тексты в комментариях ниже, вы автоматически соглашаетесь с пользовательским соглашением