Упр.507 ГДЗ Муравин 7 класс (Алгебра)
Решение #1

Рассмотрим вариант решения задания из учебника Муравин, Муравина 7 класс, Дрофа:
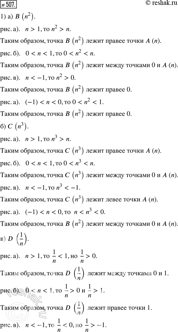
507. 1) На рисунке 51 укажите примерное расположение точек: а) В(n^2); б) С(n^3); в) D(1/n).
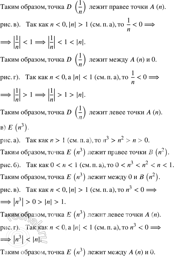
2) На рисунке 52 укажите примерное расположение точек: а) С(1); б) D(1/n); в) Е(n^3).
*размещая тексты в комментариях ниже, вы автоматически соглашаетесь с пользовательским соглашением