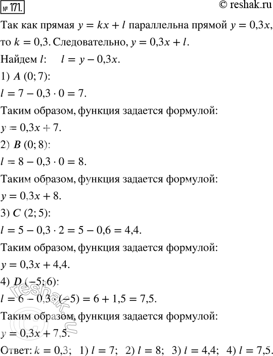
Упр.171 ГДЗ Муравин 7 класс (Алгебра)
Решение #1

Рассмотрим вариант решения задания из учебника Муравин, Муравина 7 класс, Дрофа:
171. Найдите k и l, если известно, что прямая у = kx + l параллельна прямой у = 0,3x и проходит через точку:
1) А(0;7); 2) B(0;8); 3) С(2;5); 4) D(-5;6).
*размещая тексты в комментариях ниже, вы автоматически соглашаетесь с пользовательским соглашением