Упр.347 ГДЗ Атанасян 10-11 класс по геометрии (Геометрия)
Решение #1

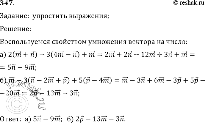
Рассмотрим вариант решения задания из учебника Атанасян, Бутузов 10 класс, Просвещение:
347 Упростите: а) 2 (т + n) - 3(4m - n) + m; б) m - 3(n - 2m + p) +
+ b(p-4m).
*размещая тексты в комментариях ниже, вы автоматически соглашаетесь с пользовательским соглашением